Lebensalternativen fördern
Liebe Freunde des Lebens,
gerade kommen wir von unserer Ordentlichen Mitgliederversammlung. Die im BVL organisierten 15 Lebensrechtsorganisationen kamen zusammen, um Rechenschaftsberichte zu hören, sich gegenseitig über Kampagnen, Termine und Arbeitsinhalte zu informieren und über bioethische Themen und Strategien zu debattieren. Es war eine konstruktive, harmonische Sitzung mit wieder mehreren neuen, jungen Vereinsvertretern, über die wir uns besonders freuen. Mit diesen jungen Menschen erhalten und stärken wir unsere Arbeit auch für die kommenden Generationen, eine Arbeit, die immer unter der Überschrift „unabdingbare Menschenwürde“ steht. Das jährliche, öffentlich am meisten beachtete Zeichen ist der Marsch für das Leben, den wir mit großer Signalwirkung auf zwei Städte – Köln und Berlin – ausgedehnt haben.
Mit der politischen Arbeit geht es aktuell vor allem im Hinblick auf die Bundesregierungs-Kommission zur Neuregelung von § 218 außerhalb des StGB weiter. Die im Oktober verfasste grundlegende Stellungnahme für die Kommission finden Sie hier: Stellungnahme des Bundesverbands Lebensrecht vom 09.10.2023
In der gestrigen mündlichen Anhörung der Kommission haben wir unter anderem folgenden wichtigen Gesichtspunkt, der in der Debatte selten so vorgebracht wird, betont:
„Wo Abtreibung möglich ist, gibt es weniger Bereitschaft, zu helfen, und mehr Druck, zu einer Abtreibung zu gehen. Das betrifft besonders Frauen aus sozial schwächeren Milieus, ohne familiär stabilen Hintergrund, Frauen aus Familien, die Söhne bevorzugen und zur Abtreibung von Mädchen drängen etc. Familien, die Kinder mit genetischen Besonderheiten oder Krankheiten erwarten, geraten zunehmend unter diesen Druck, ebenso wie Alleinerziehende, besonders junge Mütter, Mehrkindfamilien etc. Das Bewusstsein, helfen zu müssen, schwindet ebenso wie das Bewusstsein, dass es auch um Menschen im Frühstadium ihrer Existenz geht. Familien mit besonderen Kindern, z.B. mit Down Syndrom, müssen sich rechtfertigen, keine Abtreibung vorgenommen zu haben.“
Auch Sie können vieles tun: Jeder kann ein Multiplikator sein und in seinem eigenen Umfeld für das Lebensrecht wirken. Sie können Betroffene unterstützen und stärken, als Arbeitgeber wie als Nachbarn. Sie können mit den Familien Lebensalternativen statt Abtreibung entwickeln und fördern. Sie können Filmabende organisieren und dort zum Beispiel Unplanned zeigen – dieser Film ist jetzt erfreulicherweise kostenlos im Internet zu finden (siehe unten).
Wir wünschen Ihnen eine besinnliche Adventszeit!
Ihre
Alexandra Maria Linder
Vorsitzende
🎥 „Unplanned – Was sie sah, änderte alles
Ganzer Film nach wahren Begebenheiten“
„Der Film erzählt die wahre Geschichte von Abby Johnson, die acht Jahre Leiterin einer Beratungs- und Abtreibungsklinik war und dann zur überzeugten Menschenrechtsaktivistin wurde. Als Studentin wird Abby zur freien Mitarbeiterin bei "Planned Parenthood", einem US-amerikanischen Unternehmen, das Schwangerschaftsberatung und Abtreibungen anbietet. In dem festen Glauben, dass es darum geht, Frauen zu beraten und die bestmögliche Lösung für sie zu finden, wird Abby schon bald von "Planned Parenthood" fest angestellt, übernimmt schließlich die Leitung der größten Klinik des Unternehmens und wird einige Jahre später sogar "Mitarbeiterin des Jahres".
Doch ein Erlebnis ändert alles…“ (Quelle: https://www.youtube.com/watch?v=r4Zcjk3EAf8)
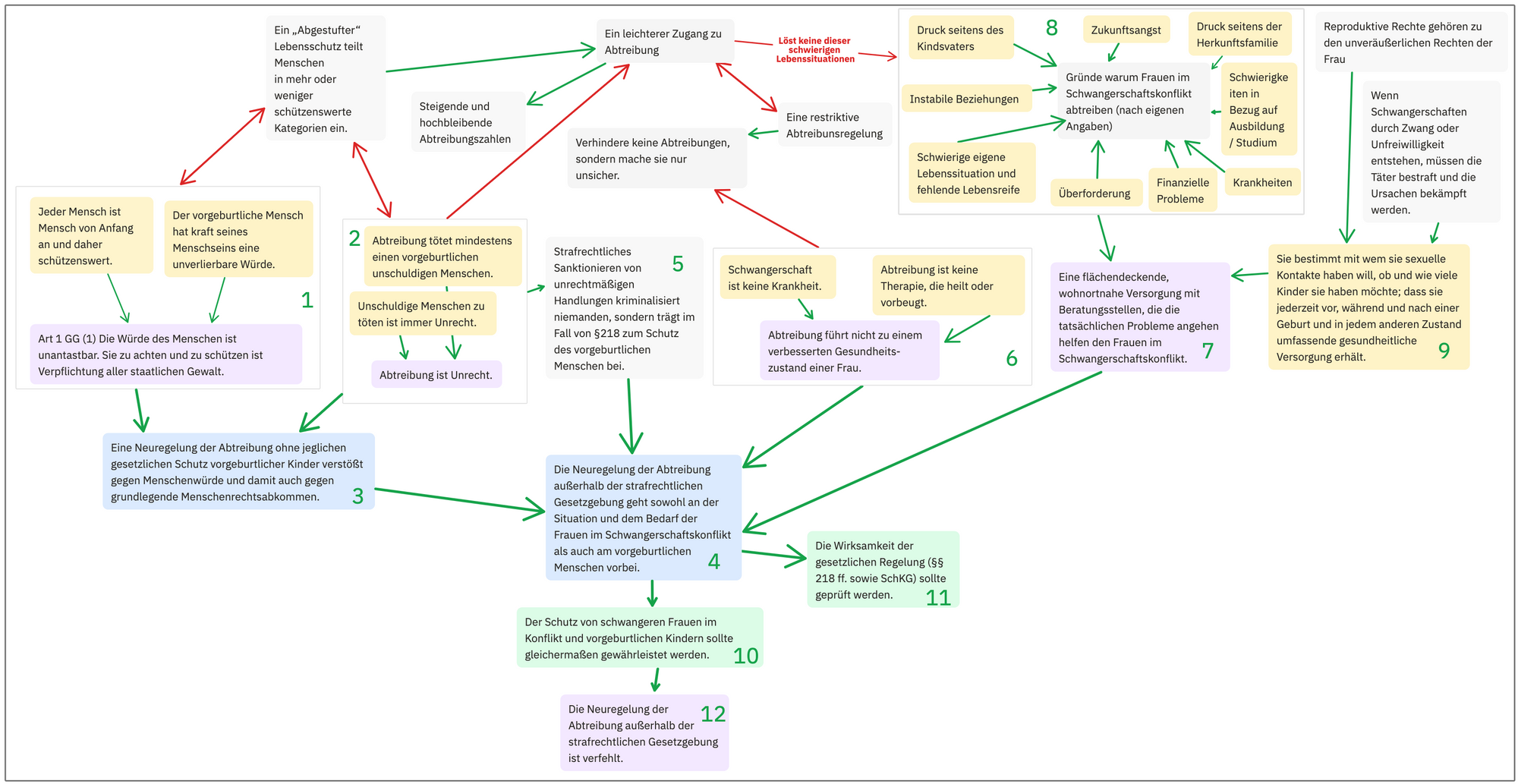
🗣️ Argumente in der Debatte um eine Neuregelung der Abtreibung außerhalb des Strafgesetzbuches
„[D]er Schutz von schwangeren Frauen im Konflikt und vorgeburtlichen Kindern [sollte] gleichermaßen gewährleistet“ werden.
„Ein Ziel unseres humanen Rechtsstaates ist es, Menschen umfassend zu schützen und diesen Schutz zu erhöhen, je unschuldiger und je unfähiger diese Menschen sind, sich selbst zu schützen. Jede Form der Ignorierung von Schwangerschaftskonflikten und Lebenssituationen, eines abgestuften Lebensschutzes oder der willkürlichen Umdefinition vorgeburtlicher Kinder zu weniger schützenswerten Menschen widerspricht diesen Prinzipien, widerspricht der Menschenwürde, der Gerechtigkeit und der Solidarität. Jeder Mensch ist Mensch von Anfang an und daher schützenswert, dies sollte unsere Rechtsordnung auch weiter achten.“ (Quelle: Stellungnahme des Bundesverbands Lebensrecht vom 09.10.2023)

🔔 Mitmachen

📢 „Nein zur Aufnahme der Abtreibung in die ärztliche Grundausbildung“
„Eine Therapie hat ja immer das Ziel eine Krankheit zu lindern oder zu heilen aber hier ist nicht das Ziel eine Krankheit zu lindern oder zu heilen sondern das Kind zu töten“
🎞️ „Das Kind, das die Abtreibung überlebte | WDR Doku“
🏁 Wir kommen gern auch zu Ihnen!
Sie möchten eine Diskussionsveranstaltung zu bioethischen Themen organisieren? Einen Vortrag zu aktuellen Entwicklungen? Eine Fortbildung? Den Marsch für das Leben in Ihrer Gemeinde vorstellen?
Unser Vorstand und unsere Referenten stehen Ihnen gerne zur Verfügung! Bitte wenden Sie sich mit Ihrem Vorhaben an unsere Geschäftsstelle.